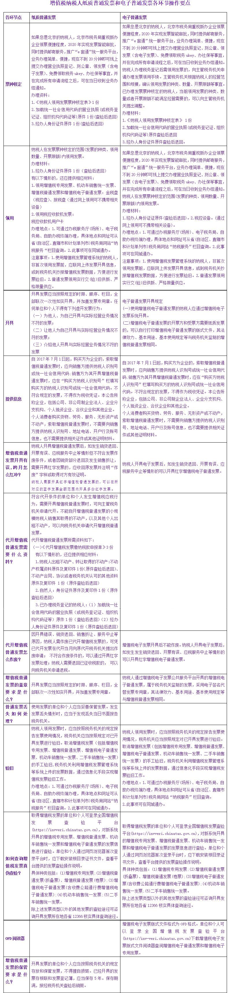
2-10 增值税纳税人纸质普通发票和电子普通发票各环节操作